【大橋通車】歷經多項考驗 9年「好事多磨」
22/10/2018
港珠澳大橋自2009年底開工,可謂「9年磨一橋」,若再加入最初的構思醞釀,更長達逾30載。期間,大橋經歷「單雙Y」之爭、司法覆核風波、追加款項遭轟「大白象」、人工島移位及「山竹」的考驗,認真「好事多磨」。

港珠澳大橋自2009年底開工,可謂「9年磨一橋」,若再加入最初的構思醞釀,更長達逾30載(Kenji攝)
傳憂深圳「截糊」 港力主「單Y」方案
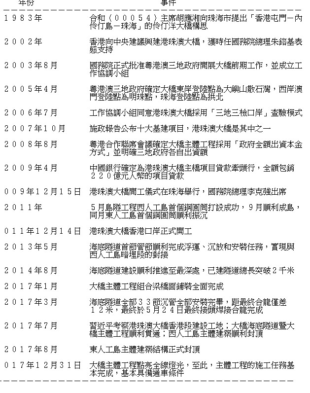
說到港珠澳大橋的原型,可追溯至合和(00054)主席胡應湘1983年向珠海提出的「香港屯門-內伶仃島-珠海」的伶仃洋大橋構思,以及珠海1989年正式公布的伶仃洋大橋戰略。
儘管伶仃洋大橋1997年底獲國務院批准立項,但遭遇97亞洲金融危機的香港,為尋找新的經濟增長點,2002年向中央建議興建包括澳門在內的港珠澳大橋,並獲時任國務院總理朱鎔基表態支持。
2003年1月,特首董建華於《施政報告》提出,興建連接香港與澳門和珠三角西部的大橋;同年8月,國務院正式批准粵港澳三地政府開展大橋前期工作,並成立工作協調小組。
協調小組成立之初,一度就大橋是「雙Y(連接香港、澳門、深圳、珠海)」,還是「單Y(連接香港、澳門、珠海)」設計掀起爭議。據悉,深圳極力主張「雙Y」方案,即在「香港大嶼山-澳門-珠海拱北」的「單Y」之外,另起兩條連接「淇澳島-中山」、「內伶仃島-蛇口-屯門」的支線。
由於連接深圳恐令香港遭「截糊」,加上擔憂澳門未能承受來自深圳的車流,傳言港澳極力主張「單Y方案」,並於2005年4月敲定,確認大橋3個落腳點分別為香港大嶼山石散石灣、澳門東方明珠、珠海拱北,而深圳則另起「深中通道」。

強颱風「山竹」吹襲港澳,一度引發港珠澳大橋能否成功抵抗的關注(Kenji攝)
司法覆核致造價飆 撥款密密遭轟大白象
隨著2005年商定大橋3個落腳點、2006年同意通關模式採用「三地三檢」,更關鍵的「錢從何來」問題亦於2008年拍板--為確保大橋進度和未來收費水平,三地放棄原本設想的BOT(「建造、營運及移交」)模式,而採用政府全資興建。
其中,大橋主橋項目由內地、香港、澳門政府分別出資70億、67.5億、19.5億元,合計約157億元人民幣,約佔主橋項目費用總額的42%;餘下最終由三地向中國銀行牽頭銀團貸款220億人民幣,期限35年;口岸及連接線則由粵港澳政府各自負責。
2009年12月,港珠澳大橋於珠海率先動工,而香港段工程則因一名東涌居民2010年1月向高等法院提出環評報告司法覆核而一拖再拖。2011年4月,高院原訟庭判決環保署署長敗訴,決定撤銷對大橋工程批出的環境許可證;同年9月,上訴庭判決環保署署長上訴得直,大橋得以復工,惟工程造價因延誤等原因增加54.6億元。
其後,立法會就大橋的各項撥款及追加撥款源源不絕,其中,就香港連線分別於2011年撥款161.9億、2012年追加撥款88.6億;就香港口岸人工島填海及口岸設施分別於2011年撥款304.3億、2016年追加撥款54.6億;就屯門至赤鱲角連接路於2013年撥款447.98億。
2017年11月,運房局公布主橋工程超支約100億元人幣,以香港最初分擔比例計,香港需再額外承擔約50.6億港元。
人工島飄移補漏VS防波堤「隨機安放」
上月吹襲香港的強颱風「山竹」,一度引發港珠澳大橋能否成功抵抗的關注,而稍早人工島移位、防波堤扭工字塊疑被海水沖散,以及石屎磚壓力測試結果造假,亦引發結構安全疑雲。
去年中,港珠澳大橋香港口岸人工島爆出有多達22個填海用的鋼筒,向外移位達3米以上,佔鋼筒總數約四分之一的「飄移」事件。事後,港府及承建商對其加固,但此後仍有2個涉事鋼筒外移情況,惟未達「嚴重」水平。
今年4月,大橋海底隧道的其中一個人工島防坡堤出現狗牙般參差不齊情況,疑似被海水沖散,不過此後路政署解畫稱,此「隨機安放」設計具科學﹑合理及安全性,亦與施工吻合,並無出現被沖散的情況,並確保能夠保護大橋隧道的表面結構。
而早前涉嫌大橋香港段石屎測試造價的兩名技術員,被分別判囚22及32個月,而政府須作額外檢查有問題的混凝土磚,所涉公帑高達5800萬港元。
表列港珠澳大橋醞釀、誕生大事記
「世紀工程」港珠澳大橋從規劃、動工、通車,牽動人力物力遠超想像,最終創下世界建築史奇蹟。表列大橋醞釀、誕生大事記:

撰文:俞瑾
獨家優惠【etnet x 環球海產】用戶專享全場95折,特價貨品更可折上折。立即使用優惠代碼【ETN1WWS】,選購五星級酒店級海鮮► 立即瀏覽





































